【新规】8月1日起,中国海关将实施出入境携带现金的严格新规

時間:08/03/2019 瀏覽: 19948
自2019年8月1日起,中国海关将严查携带超额美元出境现象,一旦查出,将要罚款。携带超过2万美金者,可能面临行政处罚,甚至刑事处罚。携带巨额现金者,还有可能被判处洗钱罪,或被判刑!

众所周知,每个国家对携带现金出入境都有一定数额的限制,美国是携带超过1万美元必须申报,中国则是5000美元。

近日,有微博网友报料称,中国海关将对携带超量外币进行严查,如被查到未申报携带超额现金出入境者,将被征收巨额罚款

另一方面,将携带外币的最低额度调高至2万美元等值面额,出境携带2万美元以下,或者入境携带5万美元以下,只是警告,或不予行政处罚


根据微博上疯传的信息显示,这项关于严查携带超量现金的通知如下:

出入境携带现金的严格新规
一、对于携带超量外币现钞出入境,未依法向海关申报的行为,在固定证据排除走私嫌疑后,各海关应当按照行政强制适当性的原则,扣除最高可能科处的罚款额度后,及时将其余的外币现钞解除扣留,返还当事人。
二、对于携带超量外币现钞入境,折合2万美元以下或入境折合5万美金以下者,各海关可以区分情形作出单独予以警告,或者不予行政处罚的处理决定。
本通知自2019年8月1日期执行。

携带超额现金会有什么处罚?

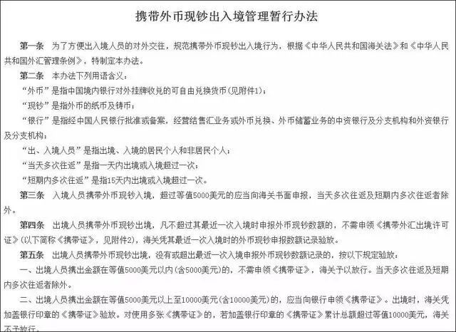
根据中国《携带外币现钞出入境管理暂行办法》第五条规定:
携带超过1万美元以上,应当向国家外汇管理局申领《携带证》。
携带外币出境许可证哪方便开呢?
下面以工商银行办理携带外汇出境许可证为例进行说明:

携带外汇出境许可证办理

根据国家外管政策规定,您(包括居民及非居民)出境携带外币现钞超出最近一次入境申报外币现钞数额记录的,或者没有最近一次入境申报外币现钞数额记录、且携带一定金额以上外币现钞的,必须在出境之前办理《携带外汇出境许可证》,并在出境时主动向海关出示申报。

如您在我行存有外币,需要提取一定金额以上外币现钞、携带外币出境时,可向我行营业网点提出申请,我行将按规定向您签发《携带外汇出境许可证》(以下简称“携带证”)。

申请办理
1、携出金额在等值5000美元以内(含)的,不需申领《携带证》,海关予以放行。当天多次往返及短期内多次往返者除外。
2、携出金额在等值5000美元以上至10000美元(含)的,应当持我行存款凭证、本人护照或有效签证向我行申领《携带证》。出境时,海关凭加盖银行印章的《携带证》验放。
3、携出金额在等值10000美元以上的,应当向存款或购汇银行所在地国家外汇管理局各分支局(以下简称外汇局)申领《携带证》,海关凭加盖外汇局印章的《携带证》验放。
4、对使用多张《携带证》的,若加盖银行印章的《外币携带证》累计总额超过等值10000美元,海关不予放行。
5、《携带证》自签发之日起30天之内一次使用有效。
常见问题
1、如果您的《携带证》丢失了怎么办?
答:如果您的《携带证》不慎遗失,可回我行原签发网点开具《补办证明》;然后凭该证明到当地国家外汇管理局分支机构办理核准件;再凭核准件到我行原签发网点补办《携带证》。

2、更多的外币资金如何携出境外?
答:携带外币现钞出境超过一定金额需开立《携带证》,同时存在丢失/被盗的风险。因此,建议您只随身携带必要的外币现钞,其余外汇资金通过我行向您提供的其他方式汇出或携出境外,包括电汇汇出、开立汇票、速汇金汇出、购买旅行支票、存入国际信用卡等方式。
办理前,建议大家先电话咨询各大银行服务热线,尽量准备齐全各种材料。
那么,如果没有申报,也没有《携带证》,携带巨额现金出入境,会面临什么惩罚呢?


1、按走私论处



2017年1月24日,一名中国籍旅客从上海搭乘航班出境,通过无申报通道接受海关检查时,海关关员开箱查验后,发现当大量叠装整齐的日币现金1060万,折合人民币约64万元。
移交海关缉私部门处理。一旦被认定为走私,那么除了罚款外,还可能面临刑事惩罚。

2、没收现金

一名经深圳文锦渡口岸出境的香港女子,携带了一只行李箱,选择“无申报通道”过关,未向海关申报任何物品。

因形迹可疑,海关对其进行人身检查,结果在其身上发现有绑藏的港币120余万元。海关按规定放行相当于5000美金的港币,其余按走私处理、予以没收。

3、对超额货币退运

一名经广州白云机场入境的外籍男子,携带一只行李箱和一个手提包,选择“无申报通道”过关,海关关员发现其行李箱内装满了美元现钞,共计200余万。

最终,海关依据相关规定对超额携带的货币作了退运处理,并作出予以罚款的行政处罚。
新规放松出境5000美元的限制?
之前的出境携带外币限额等值5000美元的规定,是从1993年开始的。新规主要是对携带超量外币出入境的,在排除了走私嫌疑后,扣除最高可能课以的罚款额度后,即使返还剩下的钱给当事人。

也就是说,携带超量外币出入境,只要不涉及走私,都将被课以罚款。
另一方面,对于携带2万美元以下出境或者5万美元以下入境的,则放松了处罚,只是给予警告或者不予行政处罚的处理决定。

来源:北美报告

图片翻摄自网路,版权归原作者所有。如有侵权请联系我们,我们将及时处理。

打開微信,使用 “掃描QR Code” 即可將網頁分享到我的朋友圈。

親愛的商家負責人:貴公司需要新聞發布的平台嗎?華人工商新聞網為您提供24小時的中英文訊息平台,無論是新品上市的促銷快訊、社區活動、消費情報、專欄寫作...都歡迎您與我們聯繫。請電(626)280-8588,獲得更完整的訊息。